200以上 ¯F F ¾éß V[g 246667
Alphalayer Linkedin
"¯F 'F ¾éß V[g
"¯F 'F ¾éß V[g-


Rcsb Pdb 4wtx Crystal Structure Of The Fourth Fniii Domain Of Integrin Beta4


Cooperating Intelligent Systems Adversarial Search Chapter 6 Aima 2 Nd Ed Chapter 5 Aima 3 Rd Ed This Presentation Owes A Lot To V Rutgers Ppt Download


Noncanonical Scaffolding Of Gai And B Arrestin By G Protein Coupled Receptors Science


How To Find The Standard Deviation S A B D And Other Mathematical Formula Symbols And Physical Formula Symbols In Word Programmer Sought


Example Problems And Solutions Mcgraw Hill Education Access Engineering


A I D V Gs Characteristics In The Log Scale Of A B Ga 2 O 3 Ncfet Download Scientific Diagram


œu W Y Z O O Ss 0 I Y Zz G C Y Z E C Z D V 6 O Ae O X N G S O 7


Mcdonnell Douglas F A 18 Hornet Wikipedia


Chapter 1 Vitamin E Structure Properties And Functions Rsc Publishing Doi 10 1039


Structure Of The Strength Function For The B Ec Decay Of 160m Ho Download Scientific Diagram


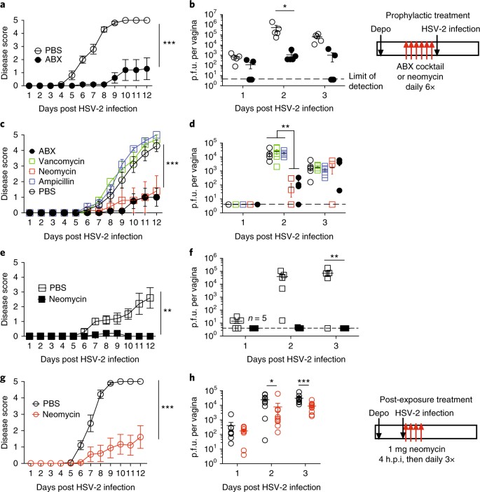
Topical Application Of Aminoglycoside Antibiotics Enhances Host Resistance To Viral Infections In A Microbiota Independent Manner Nature Microbiology


Kindlin 2 Modulates Mafa And B Catenin Expression To Regulate B Cell Function And Mass In Mice Nature Communications


Peptidoglycan Hydrolase Of An Unusual Cross Link Cleavage Specificity Contributes To Bacterial Cell Wall Synthesis Pnas


Altgr Key Wikipedia


Derivatives Of Inverse Functions Video Khan Academy


A First Principle Perspective On Electronic Nematicity In Fese Npj Quantum Materials


Table 1 From Alpha And Beta hg3m2s8 A K Rb M Ge Sn Polar Quaternary Chalcogenides With Strong Nonlinear Optical Response Semantic Scholar


Noncanonical Scaffolding Of Gai And B Arrestin By G Protein Coupled Receptors Science


Beta Distribution Wikipedia


Derivatives Of Inverse Functions From Equation Video Khan Academy


In The Given Circuit As Shown In Figure


Modeling Using Vba A Tour Of The Model Laplace Function In Page 13 Of The Paper Ppt Download


Enusec At Inter Ace 18


Beta Distribution Wikipedia


Altgr Key Wikipedia


G Protein Wikipedia


Jim G Orlando Reinstatement Manager Road Reinstatements South East Water Linkedin


Graph Theory Quick Guide Tutorialspoint


Solved Estimation Of Mean And Sd Beta Distribution Expect Chegg Com


3 4 Methylenedioxyamphetamine Wikipedia


Broadscale Ecological Patterns Are Robust To Use Of Exact Sequence Variants Versus Operational Taxonomic Units Msphere


Mg 4406 O Ssv Ndadtx Iaiu5o 8 Ss ªplc3 Of Ba Aed Ith Ss5 U7 Flickr


科技日报下载 在线阅读 爱问共享资料


Mother To Infant Microbial Transmission From Different Body Sites Shapes The Developing Infant Gut Microbiome Sciencedirect


Ifn B Is A Macrophage Derived Effector Cytokine Facilitating The Resolution Of Bacterial Inflammation Nature Communications


A Tutorial On Data Representation Integers Floating Point Numbers And Characters


Cryo Em Structures Provide Insight Into How E Coli F 1 F O Atp Synthase Accommodates Symmetry Mismatch Nature Communications


Evaluating And Solving Functions College Algebra


Structural Resolution Of Switchable States Of A De Novo Peptide Assembly Nature Communications


œu W Y Z O O Ss 0 I Y Zz G C Y Z E C Z D V 6 O Ae O X N G S O 7


Page 70 Temple University Yearbooks Digital Collections


Ruc1 Novyj Funkcionalno Aktivnyj Vysokoochishennyj Stabilnyj Konyugat Interferona A S Polietilenglikolem Predstavlennyj Odnim Pozicionnym Izomerom Peg Nah Ifn S Umenshennoj Immunogennostyu S Prolongirovannym Biologicheskim Dejstviem


Structure Of A Bacterial Atp Synthase Elife


Solved Label The Following Diagram Of The Lac Operon 0 V Chegg Com


3 2 Cycloaddition Reaction Of C Phenyl N Methyl Nitrone To Acyclic Olefin Bearing Electron Donating Substituent A Molecular Electron Density Theory Study Domingo 18 Chemistryselect Wiley Online Library


Selective Protection Of Normal Cells During Chemotherapy By Ry4 Peptides Molecular Cancer Research


Ss Wikipedia


Structure Of A Bacterial Atp Synthase Elife


Structure Of A Bacterial Atp Synthase Elife


Learning The Alphabet In German


Rcsb Pdb 4wtx Crystal Structure Of The Fourth Fniii Domain Of Integrin Beta4


Plot Of 1 Vs 1 Dielectric Constant For Toc Radical Download Scientific Diagram


Pdf Preparation Of Cds H Beta Composites From Thiourea Complexes And Their Ir Study F Roessner Academia Edu


Immunological Memory To Sars Cov 2 Assessed For Up To 8 Months After Infection Science


Research On The Interplay Between Compressed


Rw Adams Contributing Writer Geeks Worldwide Llc Linkedin


Vibrational Hierarchy Leads To Dual Phonon Transport In Low Thermal Conductivity Crystals Nature Communications


Noise Resolution Uncertainty Principle In Classical And Quantum Systems Scientific Reports


The Neuroprotective Functions Of Transforming Growth Factor Beta Proteins Topic Of Research Paper In Biological Sciences Download Scholarly Article Pdf And Read For Free On Cyberleninka Open Science Hub


Beta Distribution Wikipedia


Rcsb Pdb 4jit Crystal Structure Of E Coli Xgprt In Complex With S 3 Guanin 9 Yl Pyrrolidin N Ylacetylphosphonic Acid


17 03 Pvcdt Cdt Jarvistmooreforst Multiscalephysicsofphotovoltaics Speaker Deck


A Tutorial On Data Representation Integers Floating Point Numbers And Characters


The Phospholipid Pi 3 4 P 2 Is An Apical Identity Determinant Nature Communications


Alphalayer Linkedin


F Distribution Wikipedia


Structural Functional And Genetic Analysis Of Sorangicin Inhibition Of Bacterial Rna Polymerase The Embo Journal


Multifunctional Composites For Elastic And Electromagnetic Wave Propagation Pnas


Structure Of A Bacterial Atp Synthase Elife


Gamma Distribution Wikipedia


Publicaa Aµes De 06 Departamento De Quamica Da Ufmg


Plot Of 1 Vs 1 Dielectric Constant For Toc Radical Download Scientific Diagram


œu W Y Z O O Ss 0 I Y Zz G C Y Z E C Z D V 6 O Ae O X N G S O 7


The Two Figo Systems For Normal And Abnormal Uterine Bleeding Symptoms And Classification Of Causes Of Abnormal Uterine Bleeding In The Reproductive Years 18 Revisions Munro 18 International Journal


Life In France The F Bank 39 S Closed Ray


Noncanonical Scaffolding Of Gai And B Arrestin By G Protein Coupled Receptors Science


Graph Theory Quick Guide Tutorialspoint


œu W Y Z O O Ss 0 I Y Zz G C Y Z E C Z D V 6 O Ae O X N G S O 7


Artificial Intelligence Adversarial Search Chapter 6 Aima This Presentation Owes A Lot To V Rutgers Who Borrowed From J D Skrentny Who Ppt Download


Crystal Structure Of E Coli Apolipoprotein N Acyl Transferase Nature Communications


Alma Del Mar Charter School Linkedin


Solved Problem 2 Eigenvalues And Eigenvectors A If R Chegg Com


Alt Codes How To Type Special Characters And Keyboard Symbols On Windows Using The Alt Keys


Ifn B Is A Macrophage Derived Effector Cytokine Facilitating The Resolution Of Bacterial Inflammation Nature Communications


Subset Strict Subset And Superset Video Khan Academy


Beta Distribution Wikipedia


Example Problems And Solutions Mcgraw Hill Education Access Engineering


コメント
コメントを投稿