[最も選択された] Xg[g V[g {u O¯ è 40 ã 153070
1 Specific Heat Of A Metal Daa Au Sto Metal U Chegg Com
Xg[g V[g {u 'O"¯ è 40 'ã
Xg[g V[g {u 'O"¯ è 40 'ã-


Hungarian Alphabet Wikipedia


L Hopital S Rule Limit At 0 Example Video Khan Academy


Amazon Com New Apple Watch Series 6 Gps 40mm Space Gray Aluminum Case With Black Sport Band


C Span Org National Politics History Nonfiction Books


Differentiating Related Functions Intro Video Khan Academy


A Randomized Trial Of E Cigarettes Versus Nicotine Replacement Therapy Nejm


900 Treasure Hunt Ideas Treasure Hunt Geocaching Geocaching Containers


A Sars Cov 2 Protein Interaction Map Reveals Targets For Drug Repurposing Nature


A Sars Cov 2 Protein Interaction Map Reveals Targets For Drug Repurposing Nature


Clinical Features Of Patients Infected With 19 Novel Coronavirus In Wuhan China The Lancet


List Of Unicode Characters Wikipedia


Latin Script Wikipedia


Droplet Digital Pcr Versus Qpcr For Gene Expression Analysis With Low Abundant Targets From Variable Nonsense To Publication Quality Data Scientific Reports


Geoscan Search Results Fastlink


Acute Accent Wikipedia


A Trial Of Lopinavir Ritonavir In Adults Hospitalized With Severe Covid 19 Nejm


5 3 Calculating Reaction Yields Problems Chemistry Libretexts


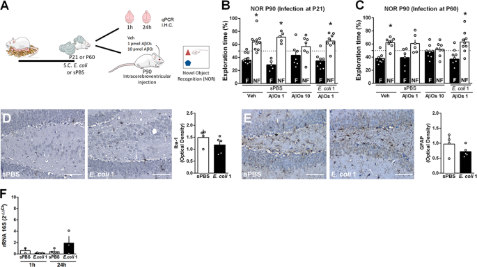
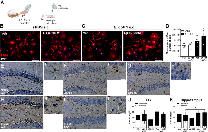
Neonatal Infection Leads To Increased Susceptibility To Ab Oligomer Induced Brain Inflammation Synapse Loss And Cognitive Impairment In Mice Cell Death Disease


References Proposed Enhancements To Pavement Me Design Improved Consideration Of The Influence Of Subgrade And Unbound Layers On Pavement Performance The National Academies Press


Hungarian Alphabet Wikipedia


Python Get The Ascii Value Of A Character W3resource


Ancient Genome Wide Dna From France Highlights The Complexity Of Interactions Between Mesolithic Hunter Gatherers And Neolithic Farmers Science Advances


A Country Level Analysis Measuring The Impact Of Government Actions Country Preparedness And Socioeconomic Factors On Covid 19 Mortality And Related Health Outcomes Eclinicalmedicine


French Numbers Counting In French Lawless French Numbers


International Phonetic Alphabet Wikipedia


Republic Of Lithuania Staff Report For The 00 Article Iv Consultation And First Review Under The Stand By Arrangement Republic Of Lithuania Staff Report For The 00 Article Iv Consultation And


Jais2m3ludelzm


Graph Theory Quick Guide Tutorialspoint


1 Specific Heat Of A Metal Daa Au Sto Metal U Chegg Com


Pdf Micrometric Detail In Palaeoscolecid Worms From Late Ordovician Sandstones Of The Tafilalt Konservat Lagerstatte Morocco


Copper Oxide An Overview Sciencedirect Topics


Alt Codes How To Type Special Characters And Keyboard Symbols On Windows Using The Alt Keys


Ancient Genome Wide Dna From France Highlights The Complexity Of Interactions Between Mesolithic Hunter Gatherers And Neolithic Farmers Science Advances


Graph Theory Quick Guide Tutorialspoint


List Of Unicode Characters Wikipedia


International Phonetic Alphabet Wikipedia


Amazon Com New Apple Watch Series 6 Gps 40mm Space Gray Aluminum Case With Black Sport Band


Chain Rule Wikipedia


Amazon Com New Apple Watch Series 6 Gps 40mm Space Gray Aluminum Case With Black Sport Band


Neonatal Infection Leads To Increased Susceptibility To Ab Oligomer Induced Brain Inflammation Synapse Loss And Cognitive Impairment In Mice Cell Death Disease


Absolute Band Alignment At Semiconductor Water Interfaces Using Explicit And Implicit Descriptions For Liquid Water Npj Computational Materials


Calculating The Amount Of Product Formed From A Limiting Reactant Worked Example Video Khan Academy


Amazon Com New Apple Watch Series 6 Gps 40mm Space Gray Aluminum Case With Black Sport Band


A Photoluminescence Spectra Of Reference Non Implanted Gan Capped Download Scientific Diagram


5 3 Calculating Reaction Yields Problems Chemistry Libretexts


C Span Org National Politics History Nonfiction Books


1 Specific Heat Of A Metal Daa Au Sto Metal U Chegg Com


10 Exits From Heavily Managed Exchange Rate Regimes How Good Has The Going Been Exchange Rate Analysis In Support Of Imf Surveillance A Collection Of Empirical Studies


Design Synthesis And Properties Of A Six Membered Oligofuran Macrocycle Organic Chemistry Frontiers Rsc Publishing Doi 10 1039 D1qoe


Spanish Orthography Wikipedia


Pegylated Poly Diselenide Phosphate Nanogel As Efficient Self Delivery Nanomedicine For Cancer Therapy Polymer Chemistry Rsc Publishing


Control Tutorials For Matlab And Simulink Extras Steady State Error


5 3 Calculating Reaction Yields Problems Chemistry Libretexts


Neonatal Infection Leads To Increased Susceptibility To Ab Oligomer Induced Brain Inflammation Synapse Loss And Cognitive Impairment In Mice Cell Death Disease


Caco3 2hcl Cacl2 H2o Co2 The Mass Of Calcium Chloride Formed When 2 5 G Of Calcium Carbonate Is Dissolved In Excess Of Hydrochloric Acid Is


Alt Codes How To Type Special Characters And Keyboard Symbols On Windows Using The Alt Keys


Graph Theory Quick Guide Tutorialspoint


Absolute Band Alignment At Semiconductor Water Interfaces Using Explicit And Implicit Descriptions For Liquid Water Npj Computational Materials


Vietnamese Alphabet Wikipedia


8 3 Concentrations Of Solutions Problems Chemistry Libretexts


Nosugar Keto Bar 12 X 40 G Comfort To


コメント
コメントを投稿